Fine Beautiful Info About How To Draw Entity Relationship Diagram

In this section, we will discuss the steps of how to create an entity relationship diagram in excel using the insert shapes feature.
How to draw entity relationship diagram. Firstly, let’s prepare our database. The entity relation diagram creator for the xrmtoolbox is a great free plugin to create an erd and export to visio. This video covers free drawing tool.
In the new diagram window, select entity relationship diagram. How to draw a basic entity relationship diagram. Entity relationship diagrams are a popular database.
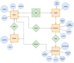
Create a new schema by clicking the icon next to physical schemas. Purpose understand the purpose and scope of the system you intend to design. An entity relationship diagram (erd) illustrates how different entities (such as customers and products) relate to each other in a database.
The crow's foot erd notation is often used in software engineering and database design. Any object, such as entities, attributes of an entity, sets of relationship, and other attributes of relationship, can be characterized with the help of the er diagram. An entity relationship er diagram shows how people objects or concepts relate to each other within a.
In this tutorial i have shared how to draw entity relationship diagram (er diagram) into minutes.this is user friendly t. Creating entity relationship diagram select diagram > new from the application toolbar. Please click accept as solution if my post answered your.
To create a new database diagram using mysql. An entity relationship diagram erd is a data model describing how entities or concepts or things relate to one another. Sql server generate entity relationship diagram.